Services
Business Process Consultation
We help companies re-engineer their business processes by providing cross-functional expertise in streamlining the processes and cutting any inefficiencies by adding as much automation as possible. If your organization is struggling with such issues, we encourage you to contact us and we will be very happy to make your process amazingly efficient.
You will be in for a pleasant surprise to see how quickly we can turn around your organization.
Clash Analysis
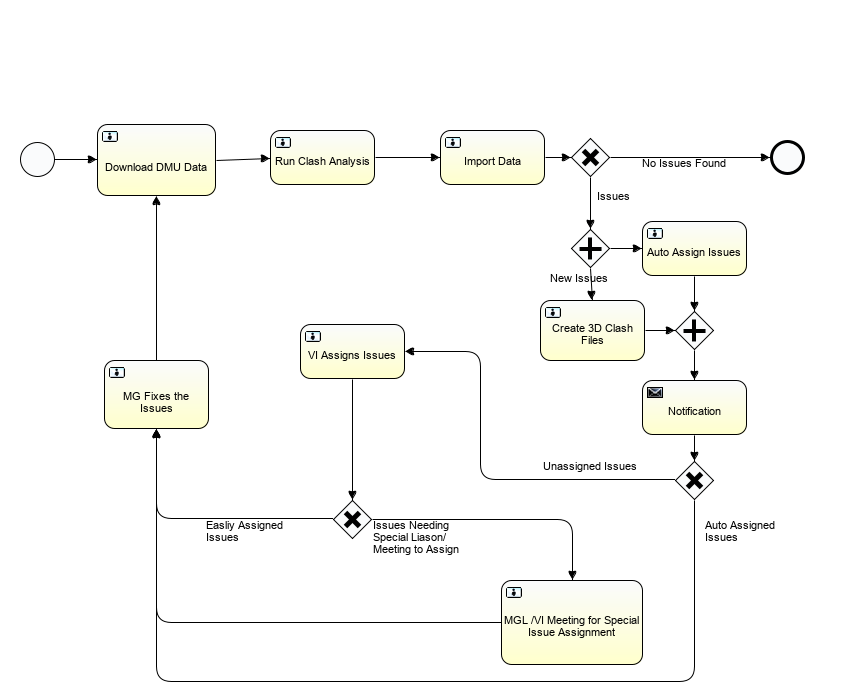
We provide services to OEMs for setting up vehicle clash analysis systems during development phase of vehicles. We also run these services for OEMs, under "Pay as you go" plan, who don't want to invest in capital intensive resources and want to leverage out-sourcing in order to reduce time-to-market. For more information about our Clash Analysis System or other related services email us or ask for a demo account to review what we can offer.
Clash Stats Example
Software Solution Development
We don't develop software, we develop solutions. Rimptec ensures the highest application quality and shortened development cycles by employing best-in-class J2EE application framework. We provide Key Java services available from Java application servers and the J2EE framework, including Java server pages, Java's messaging services and JDBC. Rimptec provides services for not only java application development or J2EE application development but based on resource allocation model we also provide Java programmers or Java consulting services.
Our expertise is in Java based cross-platform solutions (JSP, swing, RMI, JDBC), RDBMS, c, c++ engineering applications, Perl, CGI based web solutions, Oracle, PostgreSQL, MySQL, MS-SQL or Access based solutions using any programming environment on any platform(Unix, Linux, Windows). Implementation of ldap, dns or smb for multi-platform companies.
Open source solutions to help save you extra money which you can put to use for other infrastructure.
When deploying Linux solutions, Rimptec Inc.'s team of experts will
perform a series of carefully planned and coordinated activities
essential to achieving a successful solution, which maximizes
productivity and minimizes cost.
These activities
include:
- Project Management
- Data Migration and Verification
- Software Solution Design
- Transaction Testing
- Hardware/Network System Design
- Procedures Documentation
- Application Installation and Set Up
- Report Design and Customization
- Custom Software Development
- User Training
- Systems Integration
- Technical Support



